学院首页
学院概况
学院简介
机构设置
现任领导
专业建设
教学质量
师资力量
视觉传达
数字媒体
工艺美术
环境艺术
学生工作
学团队伍
学生活动
招生就业
招生信息
就业工作
党团建设
校庆专栏
校庆动态
校友风采
校园风光
当前位置:
学院首页
>> 正文
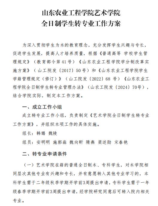
山东农业工程学院艺术学院全日制学生转专业工作方案
发布者:
[发表时间]:2026-01-28
[来源]:
[浏览次数]: